相关分类
《可信数据空间科普问答》
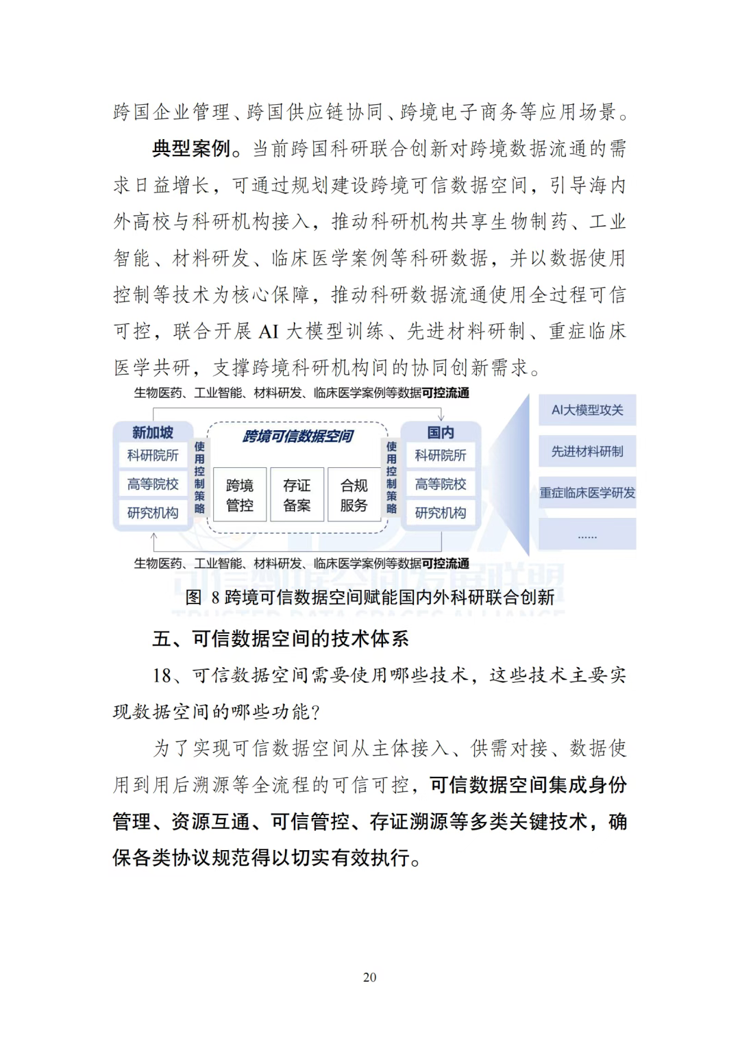
发布者:为贯彻国家数据局《可信数据空间发展行动计划(2024-2028 年)》,促进可信数据空间持续、快速和健康发展,可信数据空间发展联盟组织行业专家共同编制发布《可信数据空间科普问答(第一册)》。
《科普问答》主要从可信数据空间是什么、价值与作用、全球发展情况、应用实践探索、技术体系、商业运营等六个维度21个问题,通过问答形式详细阐述了可信数据空间概念内涵等产业界关注点,旨在凝聚产业共识,引导我国可信数据空间健康、有序、可持续发展。
《科普问答》全文



























转载说明:本号转载的文章来源于数据资产管理大讲堂仅为分享观点、资讯之目的。文中使用的图片来源于网络。文章、图片版权均归原作者所有,若有侵权敬请联系删除。
文章来源:可信数据空间


文章来源:可信数据空间